【实用宝典】随州五通千方百剂医疗器械经营企业UDI实施指南
作者: | 发布时间:2024-06-13 | 热度:
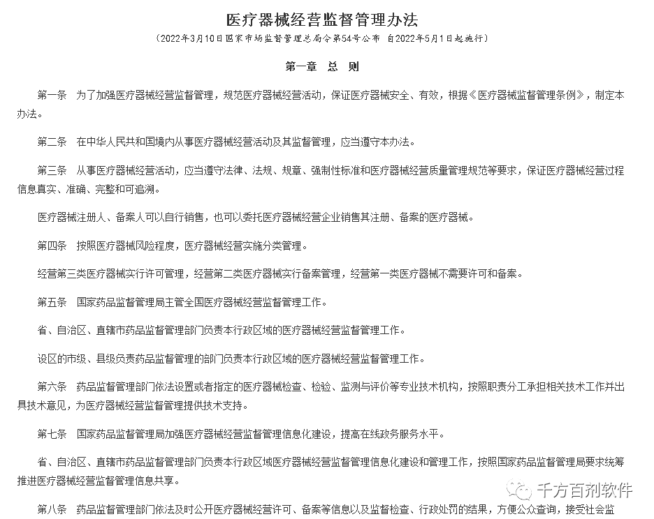
第三十八条:国家根据医疗器械产品类别,分步实施医疗器械唯一标识制度,实现医疗器械可追溯,具体办法由国务院药品监督管理部门会同国务院有关部门制定。
自2021年6月1日起施行

第三十条:医疗器械经营企业应当建立并实施产品追溯制度,保证产品可追溯。医疗器械经营企业应当按照国家有关规定执行医疗器械唯一标识制度。
自2022年5月1日起施行


组建项目团队,确立企业UDI的管理模式及主要负责人;

医疗器械唯一标识UDI相关政策法规及知识培训;

梳理医疗器械流转流程,确定UDI识读(扫描)的节点;

软件:基于UDI的信息管理系统改造;

硬件:支持一维条码、二维码的条码扫描器;

数据准备:自建DI数据库或外部接口获取数据。


组建项目团队,确立企业UDI的管理模式及主要负责人;

医疗器械唯一标识UDI相关政策法规及知识培训;

梳理医疗器械流转流程,确定UDI识读(扫描)的节点;

软件:基于UDI的信息管理系统改造;

硬件:支持一维条码、二维码的条码扫描器;

数据准备:自建DI数据库或外部接口获取数据。



采购部、采购部经理、质量管理部、质量负责人、质量管理部经理、验收/复核岗位
准备一维、二维都可以兼容的扫码设备
采购、信息、物流、质量内部沟通渠道




更多解决方案,请咨询随州五通软件公司:0722-3255688
相关内容
-
五通医药软件千方百剂管理系统常规设置方法
如果仅有一批次也要弹出来的话,点击系统维护 - 超级用户 - 系统设置 - 录账设置 - 商品批号唯一弹出批次选择框,选中即可。在零售开票界面显示商品的批次及效期: 在零售开票的界面的上面的表格上点击右键 - 增加一...
-
五通医药管理系统千方百剂医药软件常见问题汇总
五通医药管理系统千方百剂医药软件常见问题汇总1、 年结存标准步骤: 1、备份帐套数据;2、新建帐套恢复备份确定数据正确后再进行以下操作;3、如果有门店必须保证所有门店都已经将所有业务数据上传总部过账;4、确定业务...
-
药品批发企业飞行检查
药品批发企业飞行检查检查重点飞检的特点:1.不通知企业2.不透露检查信息3.不听取企业汇报4.不安排接待,直奔现场检查行政人事部 主要检查内容:1、对照企业花名册核实人员配备情况2、对照组织机构图检查质量管理部是否...
-
五通医药管理系统千方百剂医药软件日常业务单据做错后的修正方法
五通医药管理系统千方百剂医药软件日常业务单据做错后的修正方法说明:此文档基于五通医药管理系统千方百剂II V8.23版本所做,适合五通医药管理系统千方百剂II所有版本,不区分单体版、批发版以及配送版。问题背景描述:日...
-
采购入库时药品有效期录错导致停售,恢复正常销售的处理流程 - 五通医药管理系统使用教程
采购入库时药品有效期录错导致停售,恢复正常销售的处理流程说明:此文档基于五通医药管理系统千方百剂II V8.23版本所做,适合五通医药管理系统千方百剂II所有版本,不区分单体版、批发版以及配送版。错误的有效期如下图所...
-
库房温湿度记录如何操作 - 五通医药管理系统GSP认证操作教程
温湿度记录表是GSP检查中必备的环节,五通医药管理系统中包含有此功能!具体操作方法如下:1、点击菜单上的:GSP管理 - 储存与养护 - 库房温湿度记录表2、点击右上角的“添加”按钮3、填写记录月份、适宜温度范围、库房名称、记...


五通系列
五通定制应用平台
数智化管理系统
生产控制系统
五通商用设备系列
其他



制造业
流通业
其它类
制造业
流通业
新零售
其他

企业介绍
应用场景
操作教程
资源中心
活动中心

管理热点
五通系列学习
管家婆系列
五通医药系列学习
五通商用设备系列学习
其他学习





了解五通
联系我们
新闻中心
资质荣誉
加入我们
咨询热线:0722-3255688
产品方案
预约演示
价格咨询
官方视频号
